宁德市国有资产投资经营集团有限公司关于中期票据主承销商采购项目竞争性磋商成交公告
发布时间:2026-04-09
分享到:
一、项目编号:NDYXCQ[CS]2026005(1)
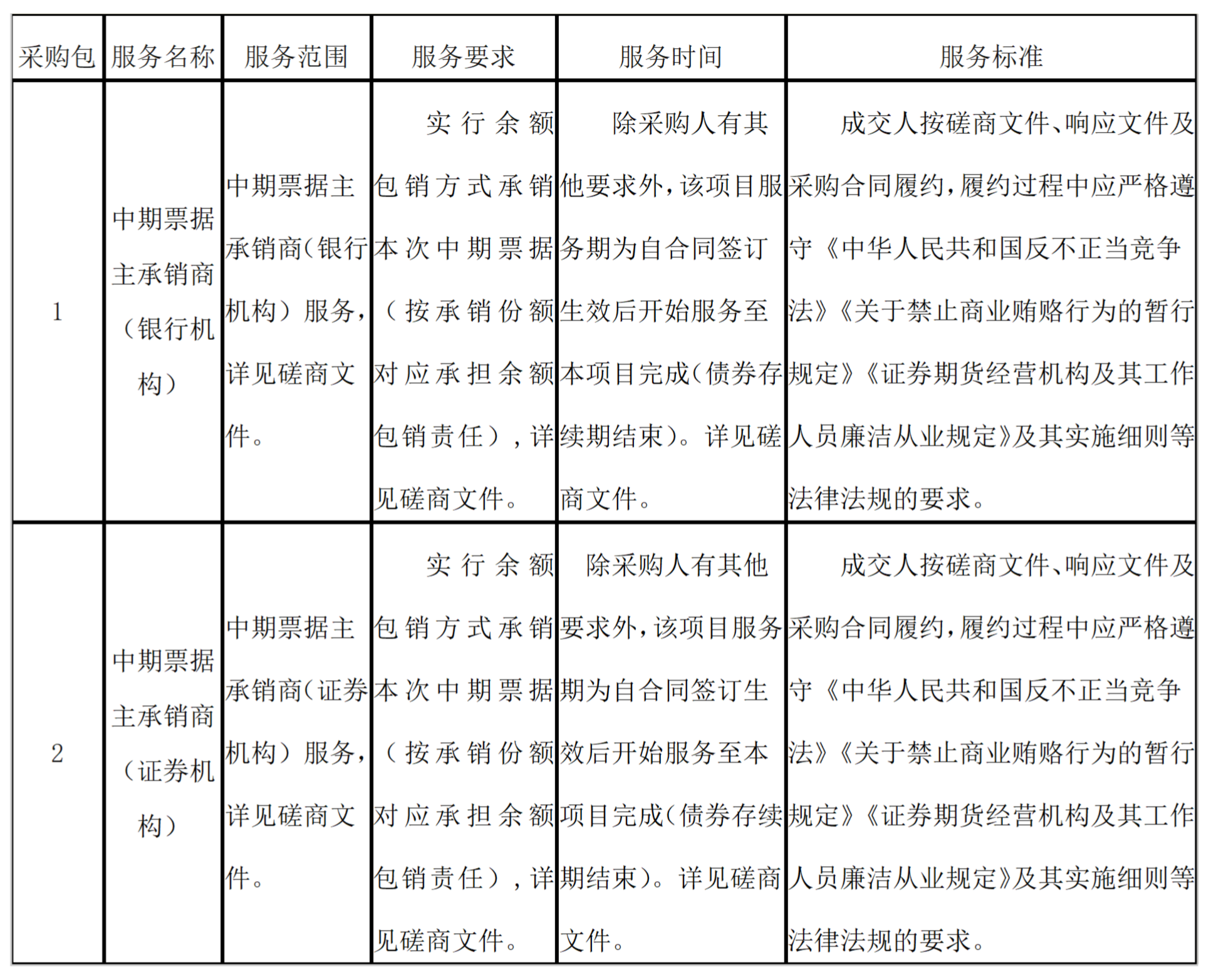
二、项目名称:中期票据主承销商采购项目
三、成交信息

四、主要标的信息

五、评审小组名单:
张荣荣、兰腾达、黄雅珠、李式勇、陈强
六、代理服务收费标准及金额:
收取对象:采购人
收费标准:本次项目采购包1的代理服务费为20000元;采购包2的代理服务费为20000元。
七、公告期限
自本公告发布之日起1个工作日。
八、其它补充事宜
经磋商小组成员对磋商文件及评审结果的认真审核评定,采购包1和采购包2各供应商的资格性和符合性审查均通过。
九、凡对本次公告内容提出询问,请按以下方式联系。
1.采购人信息
名 称:宁德市国有资产投资经营集团有限公司
地址:宁德市东侨经济开发区南湖滨路2号(龙威·经贸广场)2幢19-22层
联系方式:刘女士0593-2961536
2.采购代理机构信息
名 称:宁德市有信产权交易服务有限公司
地 址:宁德市东侨经济技术开发区闽东东路15号金禾商务中心12楼
联系方式:韦女士 0593-2292676
3.项目联系方式
项目联系人:韦女士
电 话:0593-2292676


